| Начален сайт Сандъците  | "Библиотека Сандъците" | МОЖЕ ДА ПОДКРЕПИТЕ ФОРУМА С ДАРЕНИЕ >ТУК<

Автор Тема: Инвертор на напряжение 12-19v за лаптоп.  (Прочетена 3599 пъти)

0 Потреб. и 1 Гост преглежда(т) тази тема.

Неактивен lz1tka

  • Квантов генератор
  • ****
  • Публикации: 597
  • Населено място: Костинброд
Нещо простичко,изпитано и добре работещо с NE555. Ползвам го за захранване от колата на лаптопа и дори телевизора.
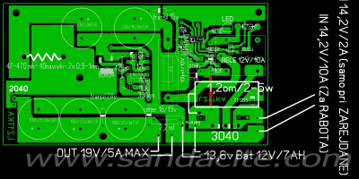
Изкарва безпроблемно до 5 Ампера на 19,3V. На снимките е първата версия с жълт дросел от китайско захранване и жица 0,9мм.
Заради загряване дросела е сменен с подобен тип високочестотен и жица 2X 0,9мм (и с жълт пръстен ще работи обаче на мощни лаптопи си грее значително). На платката на инвертора  пише 100 микрогенри но работи от 47 до 470. Конденсаторите също са сменени с LOW ESR. Мосфети всякакви над 10 ампера.
Може да се добавят трансили за защита на входа и изхода както и 0,1 mf за филтрация.
Платката си я срежете по червената линия. Другото на схемата е едно UPS че което се ползва за външна батерия 7AH която зарежда лаптопа отделно (не е включена в горната схема). Диода 2040 принципно дори няма нужда от радиатор,грее към 50 градуса само при тотално разреден лаптоп. Платката в архива.

153797-0
153799-1
153801-2153803-3
« Последна редакция: 31 Януари, 2022, 00:40:24 от lz1tka »
73!

Неактивен didov

  • Квантов генератор
  • ****
  • Публикации: 641
  • Населено място: Попово
Re: Инвертор на напряжение 12-19v за лаптоп.
« Отговор #1 -: 31 Януари, 2022, 19:19:56 »
Гледал ли си на изхода с товар и без, с осцилоскоп каква е формата на изходното напрежение? Правоъгълниците със завал ли са?

Неактивен lz1tka

  • Квантов генератор
  • ****
  • Публикации: 597
  • Населено място: Костинброд
Re: Инвертор на напряжение 12-19v за лаптоп.
« Отговор #2 -: 31 Януари, 2022, 19:48:51 »
Гледал ли си на изхода с товар и без, с осцилоскоп каква е формата на изходното напрежение? Правоъгълниците със завал ли са?
Не съм гледал на осцилоскопа. Достатъчно ми е че държи в рамките на 300миливолта  (19,3v-19,5v) изходното напряжение на напълно разредена батерия и заредена докрай. Забелязах нещо странно,батерията ми е повредена и кофти зарежда над 70 процента вече половин година (рядко явление да стигне 80) на оригиналното зарядно. На този инвертор лаптопа прави някакви изпълнения за переодични подскоци на ампераж (2-3 ампера за по 5 мин) и батерията се зарежда до 100 процента което при оригиналното зарядно на 220в не се случва.  :good:

Първата версия на това просто нещо работи вече 3 години непрекъснато (Windows сървър, с жълт дросел и БГ конзденсаторир,точно той е на снимките) на един лаптоп мисля че модел "Сателит" от време оно който е без батерия(затова има вграден допълнителен мини ups който е за лаптоп без батерия).
« Последна редакция: 31 Януари, 2022, 20:18:31 от lz1tka »
73!

Неактивен lz1tka

  • Квантов генератор
  • ****
  • Публикации: 597
  • Населено място: Костинброд
Re: Инвертор на напряжение 12-19v за лаптоп.
« Отговор #3 -: 09 Февруари, 2022, 23:23:15 »
Допълвам темата с лека корекция на платката и нанесени елементи. Качвам и софтуера на тани13 за функция мини UPS.
Логика:
Сработила защита при изтощена батерия 10,5V(гаси релето,светодиода примигва закратко),ще се включи отново при заряд на батерията над 12,5V , 14,2v  захранване от мрежата или изключена за момент батерия.
Работен обхват 11-14,5V (светодиода мига)
Авариен стоп и сработване на защитата над 14,7V (гаси инвертора,светодиода мига много бързо,повторно включване само след изключване на батерията или мрежово захранване).
При изтощена или повредена батерия когато включите инвертора е възможно  мини UPS-а да влезе директно в режим на защита (голям ампераж при старт и пад на напряжение).Предвидени  0,5 сек закъснение за стартиране на инвертора точно по тази причина.
При проблем със схемата на инвертора(късо),релето на UPS-а ще жужи като ненормално,дори бушона неуспява да изгори,танито измерва голям пад на напряжение и веднага се задейства защитата.
Захранването на мини упса е предвидено  само при 14,2V. При пълен заряд на батерията върху нея се получават 13,6-13,8V което си е стандартно напряжение за всяка батерия в чакаш режим ползвана в съвремените UPS-ове.
При обръщане на захранване + и -,ако не е монтиран мощен защитен диод (на платката е посочен 1n4007) изгаря NE555 и 78l05. Танито по някаква причина  вече за 3-ти път геройски оцелява при тази процедура  :D.

153998-0


« Последна редакция: 09 Февруари, 2022, 23:45:11 от lz1tka »
73!

Неактивен goldib

  • Квантов електрон
  • ***
  • Публикации: 244
  • Населено място: Пловдив
Re: Инвертор на напряжение 12-19v за лаптоп.
« Отговор #4 -: 10 Февруари, 2022, 09:47:32 »
 :)  А може ли и схемата на UPS 

Неактивен lz1tka

  • Квантов генератор
  • ****
  • Публикации: 597
  • Населено място: Костинброд
Re: Инвертор на напряжение 12-19v за лаптоп.
« Отговор #5 -: 10 Февруари, 2022, 22:34:04 »
:)  А може ли и схемата на UPS

Сега забелязах,има две съпротивления посочени на платката 3к и 20к закачени на 8 краче на танито(на 5 волта). Да не се монтират,те не участват в схемата,останали са от друг проект.Дори да ги има просто нищо не правят :).Второто краче на танито може да не се замасява,то е на маса пак заради предишния проект.
« Последна редакция: 10 Февруари, 2022, 23:00:37 от lz1tka »
73!

 

ПОЛЕЗНИ ВРЪЗКИ

Начален сайт "САНДЪЦИТЕ" Библиотека "Сандъците"
ОТГОВОРНОСТИ: Всички мнения във ФОРУМА са лични мнения на техните автори и не отразяват официалното становище на собствениците му.
   Copyright: Освен ако не е посочено друго, съдържанието на този сайт е лицензирано под:
  Creative Commons Attribution License.
  Текстът на договора за ползване на български
Copyright © 2011 - Сандъците - сайт и форум за стара електроника - За контакти  

Партньори:  | Форум за конспирации, уфология и мистика | Кактус БГ |