Допълвам темата с лека корекция на платката и нанесени елементи. Качвам и софтуера на тани13 за функция мини UPS.
Логика:
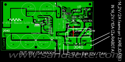
Сработила защита при изтощена батерия 10,5V(гаси релето,светодиода примигва закратко),ще се включи отново при заряд на батерията над 12,5V , 14,2v захранване от мрежата или изключена за момент батерия.
Работен обхват 11-14,5V (светодиода мига)
Авариен стоп и сработване на защитата над 14,7V (гаси инвертора,светодиода мига много бързо,повторно включване само след изключване на батерията или мрежово захранване).
При изтощена или повредена батерия когато включите инвертора е възможно мини UPS-а да влезе директно в режим на защита (голям ампераж при старт и пад на напряжение).Предвидени 0,5 сек закъснение за стартиране на инвертора точно по тази причина.
При проблем със схемата на инвертора(късо),релето на UPS-а ще жужи като ненормално,дори бушона неуспява да изгори,танито измерва голям пад на напряжение и веднага се задейства защитата.
Захранването на мини упса е предвидено само при 14,2V. При пълен заряд на батерията върху нея се получават 13,6-13,8V което си е стандартно напряжение за всяка батерия в чакаш режим ползвана в съвремените UPS-ове.
При обръщане на захранване + и -,ако не е монтиран мощен защитен диод (на платката е посочен 1n4007) изгаря NE555 и 78l05. Танито по някаква причина вече за 3-ти път геройски оцелява при тази процедура

.
