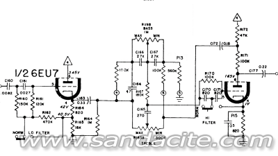
Колеги, моля за съдействие, имам колебание за стойностите на кондензаторите в следната схема на предусилвател с тонкоректори по шибания американски стандарт. Моля, ако имате опит да потвърдите стойностите изписани по БДС. Имам предположение, но не съм сигурен, а ми е важно. Схемата е от Stereo FM-MX Receiver S-8000 IV (4).

Ще направя и табличка за ваше улеснение:
C160 - .0082 -
C161 - .0027 -
C163 - 0.33 -
C164 - 47 -
C165 - 270 -
C166 - 27K -
C167 - 2.7K -
C170 - 820 -
C172 - 0.15 -
C177 - 0.22 -
катоден -.03 -
Качвам и цялата схема на ресивъра: