| Начален сайт Сандъците  | "Библиотека Сандъците" | МОЖЕ ДА ПОДКРЕПИТЕ ФОРУМА С ДАРЕНИЕ >ТУК<

Автор Тема: Стойности на кондензатори в американска схема  (Прочетена 2922 пъти)

0 Потреб. и 1 Гост преглежда(т) тази тема.

Неактивен dinev66

  • Квантов електрон
  • ***
  • Публикации: 466
  • Населено място: Пловдив
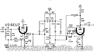
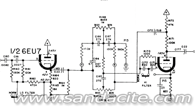
Колеги, моля за съдействие, имам колебание за стойностите на кондензаторите в следната схема на предусилвател с тонкоректори по шибания американски стандарт. Моля, ако имате опит да потвърдите стойностите изписани по БДС. Имам предположение, но не съм сигурен, а ми е важно. Схемата е от Stereo FM-MX Receiver S-8000 IV (4).

182199-0

Ще направя и табличка за ваше улеснение:

C160 - .0082 -
C161 - .0027 -
C163 -  0.33 -
C164 -    47 -
C165 -   270 -
C166 -   27K -
C167 -  2.7K -
C170 -   820 -
C172 -  0.15 -
C177 -  0.22 -
катоден -.03 -

Качвам и цялата схема на ресивъра:

Неактивен lz2xl

  • Глобален модератор
  • Адронен колайдер
  • *****
  • Публикации: 3684
  • Населено място: Варна
Re: Стойности на кондензатори в американска схема
« Отговор #1 -: 20 Ноември, 2024, 22:58:31 »
C160 8.2 нано или 8200 пф
C161 2.7 нано или 2700 пф
C163 0.33 мкф или 330000 пф
C164 47 пф
C165 270 пф
C166 27 нано или 27000 пф
C167 27 нано или 27000 пф
C170 820 пф ако кондензаторите са американски или 82 ако са японски
C172 0.15 мкф или 150 нано
C177 0.22 мкф или 220 нано
Катодния е 0.03 или 30 нано

Неактивен dinev66

  • Квантов електрон
  • ***
  • Публикации: 466
  • Населено място: Пловдив
Re: Стойности на кондензатори в американска схема
« Отговор #2 -: 20 Ноември, 2024, 23:43:49 »
Много благодаря, колега, за бързия отговор! И аз така ги определих, но на входа ми се видяха неестествено малки стойности (вярно, че стъпалото е катоден повторител), но исках още едно мнение за потвърждение.  :hi:

Неактивен ahedproductions

  • Адронен колайдер
  • *****
  • Публикации: 1990
  • Населено място: София
  • LZ1SWE
Re: Стойности на кондензатори в американска схема
« Отговор #3 -: 21 Ноември, 2024, 06:25:42 »
Добро утро Владо!
И аз давам един глас за горните стойности!
Хубава машина, успех!!!  :hi:
Лаборатория по електроника и радиотехника "Етер"

Неактивен lz3yy

  • Блуждаещ електрон
  • *
  • Публикации: 23
  • Населено място: Burgas
Re: Стойности на кондензатори в американска схема
« Отговор #4 -: 21 Ноември, 2024, 07:03:13 »
Добро утро,
само едно уточнение С167 е 2,7 нано.

Неактивен dinev66

  • Квантов електрон
  • ***
  • Публикации: 466
  • Населено място: Пловдив
Re: Стойности на кондензатори в американска схема
« Отговор #5 -: 21 Ноември, 2024, 11:00:26 »
Добро утро,
само едно уточнение С167 е 2,7 нано.

Точно така, не забелязах, благодаря!

Неактивен lz2xl

  • Глобален модератор
  • Адронен колайдер
  • *****
  • Публикации: 3684
  • Населено място: Варна
Re: Стойности на кондензатори в американска схема
« Отговор #6 -: 21 Ноември, 2024, 15:01:02 »
Точката и аз не я видях :)

 

ПОЛЕЗНИ ВРЪЗКИ

Начален сайт "САНДЪЦИТЕ" Библиотека "Сандъците"
ОТГОВОРНОСТИ: Всички мнения във ФОРУМА са лични мнения на техните автори и не отразяват официалното становище на собствениците му.
   Copyright: Освен ако не е посочено друго, съдържанието на този сайт е лицензирано под:
  Creative Commons Attribution License.
  Текстът на договора за ползване на български
Copyright © 2011 - Сандъците - сайт и форум за стара електроника - За контакти  

Партньори:  | Форум за конспирации, уфология и мистика | Кактус БГ |