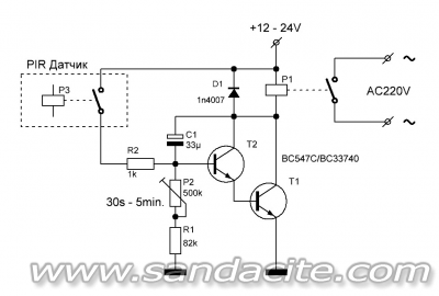
Ето и схемата която обещах по-рано днес:

Схемата се прилага в българските стълбищни автомати АСЕ-5 от последните им варианти. Принципа на действие е елементарен и много надежден.
Използва се хистерезиса на релето P1 т.е. особенността че котвата се придърпва при значително по-високо напрежение на бобината от колкото напрежението при което се отпуска.
При първоначално задействане на релето Р3 в ляво, което в същност е релето на PIR датчика, протича ток през R2 и отпушва дарлингтоновата двойка транзистори T1, T2 с което се затравя релето P1 което комутира лампите. Протича достатъчно голям ток който разрежда бързо времезадаващия кондензатор С1. След това релето на PIR датчика се отваря и базовия ток за дарлингтоновата двойка транзистори се осигурява през C1 който постепенно се зарежда а колекторното напрежение на транзисторите от двойката се увеличава по линеен закон за да осигури през зареждащия се C1 базов ток за T2. С увеличаване на колекторното напрежение на транзисторите все по-малка част от захранващото напрежение се пада върху бобината на релето Р1 и когато това напрежение стане по-малко от критичното, релето се отваря.
Времезакъснението се регулира чрез промяна на стойността на съпротивлението от базата на T2 към маса. По този начин ефективно намаляваме усилването по ток (бета) на дарлингтоновата двойка и колекторното напрежение нараства с по-голяма скорост за да осигури нужния базов ток и съответно с намаляване на съпротивлението към маса, намаляваме времезакъснението. След като релето Р1 изключи има още малко време в което колекторното напрежение нараства докато върху бобината на релето останат 0 волта а С1 е зареден до цялото заранващо напрежение и схемата остава в това състояние за неограничено време. В който и произволен момент от времето, независимо дали релето Р1 е във включено или изключено състояние, се затвори Р3 (релето на PIR датчика), T1 и T2 се отпушват и разреждат C1 и времезакъснението започва да тече отначало т.е. докато някой мърда пред PIR датчика времето се удължава и започва да тече зададеното времезакъснение от последното сработване на PIR датчика нататък.
Транзисторите трябва да са с висока бета, 300 - 400. Например BC547C или BC337-40, но всеки друг с колекторно напрежение над 35 волта и бета над 300 ще свърши работа.
Релето Р1 трябва да има ток на контактите достатъчно голям за комутирания товар (лампите) и намотка за 12 или 24 волта в зависимост от това с какво напрежение захранваме схемата.
Ето варианти за 12 и 24 волтово реле:
24V:
https://store.comet.bg/Catalogue/Product/23850/12V:
https://store.comet.bg/Catalogue/Product/23849/Схемата по-горе е сметната да дава тези закъснения при реле 24 волта. С 12 волтовото на пръв поглед може да се наложи да се увеличи два пъти стойността на C1 за постигане на същите времезакъснения, но така или иначе това зависи и от хистерезиса на релето, така че най-добре експериментално да се нагласи търсеното времезакъснение с промяна евентуално при нужда на C1 но мисля че и без да се пипа ще може да осигурява към 2 минути времезакъснение с 12 волтово реле.
Успех, и за всякакви уточняващи въпроси около схемата и съвети по евентуалната изработка съм насреща.