Колеги, реализирах Mini Whipe по схемата на руснака, за която стана дума по-назад в темата. Работи добре и стабилно.
В следния файл също има полезна информация, която ми помогна:
Active Monopole Amplifier.pdf (135.57 kB - свалено 415 пъти.)
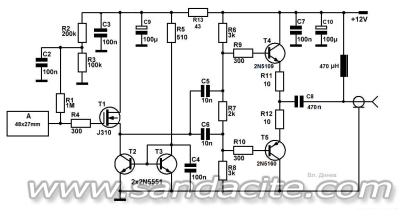
Ето и схемата:



2N5551 от Comet, останалите транзистори от Ebay. Вместо 2N5109 може да се ползва 2N3866, който се намира в Бг, напр. Tretov ot St. Zagora. Но първият е по-добър.
Първоначално е добре R7 да се използва 1- 1,2 К за да се ограничи тока през изходните транзистори. След подбор на R8 за установяване на 1/2 на изхода от захранващото напрежение, след това сменете R7 на 2К. Аз пукнах един транзистор, защото не направих това. Описано е в сайта на руснака.
Т5 грееше, в рамките на допустимото, но понеже колектора му е на маса му мазнах термопаста и го лепнах на фолиото на платката. Вижда се и на снимката.
Токът на покой през крайните транзистори е 30mA, a през J310 около 20-25 mA.
Благодаря на Билян за насоките, които ми даде.