| Начален сайт Сандъците  | "Библиотека Сандъците" | МОЖЕ ДА ПОДКРЕПИТЕ ФОРУМА С ДАРЕНИЕ >ТУК<

Автор Тема: Приемна антена в града - противошумов въвод  (Прочетена 36918 пъти)

0 Потреб. и 2 Гости преглежда(т) тази тема.

Неактивен ahedproductions

  • Адронен колайдер
  • *****
  • Публикации: 1990
  • Населено място: София
  • LZ1SWE
Re: Приемна антена в града - противошумов въвод
« Отговор #75 -: 11 Май, 2021, 12:53:48 »
Незнам колко е истински, но... https://elimex.bg/product/39322-j310-to-92
Лаборатория по електроника и радиотехника "Етер"

Неактивен lz2lx

  • Квантов електрон
  • ***
  • Публикации: 494
  • Населено място: България
Re: Приемна антена в града - противошумов въвод
« Отговор #76 -: 11 Май, 2021, 13:20:12 »
   Скъпо ги продават ми се струва. Същата стока. Тук са за под лев.                       
            https://aliexpress.ru/item/32963932530.html?spm=a2g0s.12269583.0.0.4500466f90eVgw 
                                   
                     

Неактивен analogovashemotehnika

  • Блуждаещ електрон
  • *
  • Публикации: 23
  • Населено място: Пловдив
Re: Приемна антена в града - противошумов въвод
« Отговор #77 -: 11 Май, 2021, 17:37:19 »
Според мен едва ли ще се намери читав J310 и то в THT корпус в родните магазини. За сметка на това във Фарнел са налични MMBFJ310/309 и то на прилична цена.  :)

Неактивен lampamp

  • Квантов електрон
  • ***
  • Публикации: 406
  • Населено място: Стражица
Re: Приемна антена в града - противошумов въвод
« Отговор #78 -: 24 Май, 2021, 23:21:42 »
Цитат
За сметка на това във Фарнел са налични MMBFJ310/309 и то на прилична цена.  :)
Ползвал съм такива за моя мини уип тях намерих.

Неактивен ahedproductions

  • Адронен колайдер
  • *****
  • Публикации: 1990
  • Населено място: София
  • LZ1SWE
Re: Приемна антена в града - противошумов въвод
« Отговор #79 -: 25 Май, 2021, 11:42:30 »
Ползвал съм такива за моя мини уип тях намерих.
:good:
Лаборатория по електроника и радиотехника "Етер"

Неактивен dinev66

  • Квантов електрон
  • ***
  • Публикации: 466
  • Населено място: Пловдив
Re: Приемна антена в града - противошумов въвод
« Отговор #80 -: 10 Май, 2024, 17:53:08 »
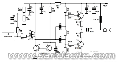
Колеги, реализирах Mini Whipe по схемата на руснака, за която стана дума по-назад в темата. Работи добре и стабилно.
В следния файл също има полезна информация, която ми помогна:

* Active Monopole Amplifier.pdf (135.57 kB - свалено 451 пъти.)

Ето и схемата:

178245-1

178247-2

178249-3

2N5551 от Comet, останалите транзистори от Ebay. Вместо 2N5109 може да се ползва 2N3866, който се намира в Бг, напр. Tretov ot St. Zagora. Но първият е по-добър.

   Първоначално е добре R7 да се използва 1- 1,2 К за да се ограничи тока през изходните транзистори. След подбор на R8 за установяване на 1/2 на изхода от захранващото напрежение, след това сменете R7 на 2К. Аз пукнах един транзистор, защото не направих това. Описано е в сайта на руснака.
    Т5 грееше, в рамките на допустимото, но понеже колектора му е на маса му мазнах термопаста и го лепнах на фолиото на платката. Вижда се и на снимката.
Токът на покой през крайните транзистори е 30mA, a през J310 около 20-25 mA.

    Благодаря на Билян за насоките, които ми даде.
« Последна редакция: 10 Май, 2024, 18:00:43 от dinev66 »

Неактивен ahedproductions

  • Адронен колайдер
  • *****
  • Публикации: 1990
  • Населено място: София
  • LZ1SWE
Re: Приемна антена в града - противошумов въвод
« Отговор #81 -: 10 Май, 2024, 19:03:49 »
 :hi: :hi: :bravo: :bravo: :bravo:
Лаборатория по електроника и радиотехника "Етер"

 

ПОЛЕЗНИ ВРЪЗКИ

Начален сайт "САНДЪЦИТЕ" Библиотека "Сандъците"
ОТГОВОРНОСТИ: Всички мнения във ФОРУМА са лични мнения на техните автори и не отразяват официалното становище на собствениците му.
   Copyright: Освен ако не е посочено друго, съдържанието на този сайт е лицензирано под:
  Creative Commons Attribution License.
  Текстът на договора за ползване на български
Copyright © 2011 - Сандъците - сайт и форум за стара електроника - За контакти  

Партньори:  | Форум за конспирации, уфология и мистика | Кактус БГ |