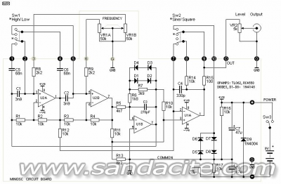
Ето това е схемата! Страхотни показатели с евтини компоненти.
https://sound-au.com/project86.htmОгледай го, мисля, че ще ти хареса.


Разбирам ти идеята за модулния принцип, но ти гарантирам, че това ще усложни нещо, което се опитваме да направим просто и качествено. Но да предположим за момент, че аудио осцилатора е модул. Ако сложиш един двоен цифров потенциометър можеш да му управляваш честотата от софтуера, амплитудата също може с още един ОУ и цифров потенциометър. Не ми звучи просто, да ти кажа. Нито евтино. В този си вид схемата става за отделно самостоятелно устройство аудио генератор и може по-нататък да му направя платка.
Иначе схемата може да се опрости за целите на ГСС за една или няколко твърдо зададени честоти, като я смачкам в един четворен ОУ. Превключването е много лесно и ще настроим твърдо нивото на изхода за 1 или 2 определени дълбочини на модулацията, една плитка около 30% и една дълбока, колкото може с това изходно напрежение, предполагам около 60%.
По-долу съм дал моята схема с 9851, която бях правил преди време, там модулацията става много добре. В нея има и скалиране на входното ниво с усилване, така че може и по-дълбоко да се отиде. Бих променил захранващото напрежение на ОУ на входа на 9 волта и бих ползвал някой по-сериозен, но и този става. Хубавото е, че 9851 може да отдаде немалък ток на изхода си и може да бута 50 ома директно, което опростява дизайна на филтрите.

След като прототипирам изходния усилвател и видя в какви граници се мени нивото, ще може да се помисли за атенюатори и/или някакъв нивомер, който ти да изобразяваш на дисплея в миливолти или dBm, ще помисля за подходяща схема за целта.