| Начален сайт Сандъците  | "Библиотека Сандъците" | МОЖЕ ДА ПОДКРЕПИТЕ ФОРУМА С ДАРЕНИЕ >ТУК<

Автор Тема: Лаб. генератор с DDS AD9850 / AD9851  (Прочетена 73185 пъти)

0 Потреб. и 1 Гост преглежда(т) тази тема.

Неактивен veso74

  • Квантов електрон
  • ***
  • Публикации: 387
  • Населено място: Силистра
  • LZ2WSG
Re: Лаб. генератор с DDS AD9850 / AD9851
« Отговор #15 -: 20 Ноември, 2019, 09:44:31 »
Може и така да е, аналоговите възли си работят, предвидими са в работата, но са с ограничение в "подобрението" на параметрите.

По-долу: еднотранзисторен генератор, 800 Hz
(х-ката съм свалил с вградена зв. карта, същата при AD9833 по-горе)

С добавяне на емитерен резистор е възможно да се получат почти един порядък по-ниски изкривявания (0,6%), но трябва конкретна настройка за поставения транзистор. По-малко КНИ не успях ...

Въпрос на избор е, разбира се :).
« Последна редакция: 20 Ноември, 2019, 09:56:01 от veso74 »

Неактивен ahedproductions

  • Адронен колайдер
  • *****
  • Публикации: 1991
  • Населено място: София
  • LZ1SWE
Re: Лаб. генератор с DDS AD9850 / AD9851
« Отговор #16 -: 20 Ноември, 2019, 10:51:50 »
Добре тогава, да подходим по-сериозно...
0.85nV/rtHz 1kHz noise, 1.0nV/rtHz 10Hz noise

124284-0

Този източник може директно да модулира DDS-а и да служи като идеален източник за тестов сигнал.
https://www.analog.com/en/design-center/reference-designs/circuit-collections/lt1028-lt1055-lt1004-super-low-distortion-variable-sine-wave-oscillator.html#cc-tools
Но да, цената отива на към тридесетина кафета... :D
Може все пак да се поработи и по простата схема...
« Последна редакция: 20 Ноември, 2019, 10:58:15 от ahedproductions »
Лаборатория по електроника и радиотехника "Етер"

Неактивен ahedproductions

  • Адронен колайдер
  • *****
  • Публикации: 1991
  • Населено място: София
  • LZ1SWE
Re: Лаб. генератор с DDS AD9850 / AD9851
« Отговор #17 -: 20 Ноември, 2019, 10:59:09 »
Огледай тази страница и си кажи мнението!
https://sound-au.com/articles/sinewave.htm

124286-0

124288-1
Лаборатория по електроника и радиотехника "Етер"

Неактивен veso74

  • Квантов електрон
  • ***
  • Публикации: 387
  • Населено място: Силистра
  • LZ2WSG
Re: Лаб. генератор с DDS AD9850 / AD9851
« Отговор #18 -: 20 Ноември, 2019, 11:05:47 »
Не липсват трудности (и сложнотии) по намирането на стерео-потенциометъра, който трябва да е прецизен, с еднакво изменение.

(Едно време юстирахме преместваемия контакт с графитна пъпка на германските RFT-потенциометри точно заради любителски генератор с мост на Вин. След половин-една година отново е изменено нанякъде ... Мъка ...)

С аналогови вериги лично съм се "наиграл" :). Пробвай. Може би макетирането е най-приятната част от заниманието :).

Неактивен ahedproductions

  • Адронен колайдер
  • *****
  • Публикации: 1991
  • Населено място: София
  • LZ1SWE
Re: Лаб. генератор с DDS AD9850 / AD9851
« Отговор #19 -: 20 Ноември, 2019, 11:24:26 »
Да, така е. Но на страницата има много типове решения. Тъкмо като обигран кажи кое според теб би било подходящо за нас. А аз мислех не да е с потенциометър, а да кажем с 3 твърди стойности например. Така става и по-евтино, и по-точно. И аз ще попрекопая страницата, Елиът както винаги е бил изчерпателен, обожавам го този човек!
По малко започвам работа по ВЧ частта.
Лаборатория по електроника и радиотехника "Етер"

Неактивен ahedproductions

  • Адронен колайдер
  • *****
  • Публикации: 1991
  • Населено място: София
  • LZ1SWE
Re: Лаб. генератор с DDS AD9850 / AD9851
« Отговор #20 -: 20 Ноември, 2019, 12:00:41 »
Между другото ако погледнеш аудио сигнала на ГСС-то от снимката ще паднеш. Синусоида не е виждало това. Като го модулирам, в радиото вместо УУУУ, се чува ИИИИ...  :D Така че не е фатално. Трябва просто да изберем някоя лесна схема, най ми допадат тези с по 4 ОУ, мога да ги опроводя лесно на двустранна платка с един ОУ корпус.
Лаборатория по електроника и радиотехника "Етер"

Неактивен veso74

  • Квантов електрон
  • ***
  • Публикации: 387
  • Населено място: Силистра
  • LZ2WSG
Re: Лаб. генератор с DDS AD9850 / AD9851
« Отговор #21 -: 20 Ноември, 2019, 13:07:56 »
Някои модулатори (в случая: за AM) се справят добре със задачите си. Полученият уред би могъл да е близък до параметри на лабораторен такъв. Затова и съм си завишил изискванията си към КНИ на модулационната верига/генератор.

по-долу: АМ модулатор с аудио сигнал (през TTF филтър 4,5 kHz), няма нелинейност.

124290-0

124292-1

Затова спонемах, че изискванията на всеки са различни: блоковете е добавят като кубчета: основен генератор, модулационен генератор, модулатор, (програмируем) атенюатор и др., като в програмната реализация (на достъпен програмен език) считам частично универсална, способстваща бърза промяна на параметрите и поставените задачи.

Някъде ще се е необходим само ВЧ генератор, другаде: с АМ модулатор, с/без FM, с/без атенюатор ...

Неактивен ahedproductions

  • Адронен колайдер
  • *****
  • Публикации: 1991
  • Населено място: София
  • LZ1SWE
Re: Лаб. генератор с DDS AD9850 / AD9851
« Отговор #22 -: 20 Ноември, 2019, 22:41:34 »
Ето това е схемата! Страхотни показатели с евтини компоненти.
https://sound-au.com/project86.htm
Огледай го, мисля, че ще ти хареса.

124318-0

124320-1

Разбирам ти идеята за модулния принцип, но ти гарантирам, че това ще усложни нещо, което се опитваме да направим просто и качествено. Но да предположим за момент, че аудио осцилатора е модул. Ако сложиш един двоен цифров потенциометър можеш да му управляваш честотата от софтуера, амплитудата също може с още един ОУ и цифров потенциометър. Не ми звучи просто, да ти кажа. Нито евтино. В този си вид схемата става за отделно самостоятелно устройство аудио генератор и може по-нататък да му направя платка.
Иначе схемата може да се опрости за целите на ГСС за една или няколко твърдо зададени честоти, като я смачкам в един четворен ОУ. Превключването е много лесно и ще настроим твърдо нивото на изхода за 1 или 2 определени дълбочини на модулацията, една плитка около 30% и една дълбока, колкото може с това изходно напрежение, предполагам около 60%.
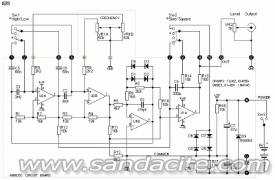
По-долу съм дал моята схема с 9851, която бях правил преди време, там модулацията става много добре. В нея има и скалиране на входното ниво с усилване, така че може и по-дълбоко да се отиде. Бих променил захранващото напрежение на ОУ на входа на 9 волта и бих ползвал някой по-сериозен, но и този става. Хубавото е, че 9851 може да отдаде немалък ток на изхода си и може да бута 50 ома директно, което опростява дизайна на филтрите.

124324-2

След като прототипирам изходния усилвател и видя в какви граници се мени нивото, ще може да се помисли за атенюатори и/или някакъв нивомер, който ти да изобразяваш на дисплея в миливолти или dBm, ще помисля за подходяща схема за целта.

« Последна редакция: 20 Ноември, 2019, 22:53:45 от ahedproductions »
Лаборатория по електроника и радиотехника "Етер"

Неактивен veso74

  • Квантов електрон
  • ***
  • Публикации: 387
  • Населено място: Силистра
  • LZ2WSG
Re: Лаб. генератор с DDS AD9850 / AD9851
« Отговор #23 -: 21 Ноември, 2019, 14:59:25 »
За RF-генератор не ми се е налагало усилване (освен към диоден смесител) - нивото от AD9851/50 в повечето случаи е достатъчно. По-скоро е необходим нормиран атенюатор. Много ключета с ATTs с ръчно манипулиране са вариант, но предпочитам програмно управляем (реле-АТТ или готов чип). А и без доп. усилвател (с крайни честотни х-ки) максимално възможната честотна на изходния сигнал от AD9850/51 остава непроменена. Отново въпрос на избор е.
... някакъв нивомер, който ти да изобразяваш на дисплея в миливолти или dBm ...
AD8361 (lin), AD8307 (log). За AD8307: ИС дори от AliExpress работят добре.

Неактивен ahedproductions

  • Адронен колайдер
  • *****
  • Публикации: 1991
  • Населено място: София
  • LZ1SWE
Re: Лаб. генератор с DDS AD9850 / AD9851
« Отговор #24 -: 21 Ноември, 2019, 19:52:59 »
Ок, тогава, това урежда ли те като управление?
https://www.digikey.com/product-detail/en/skyworks-solutions-inc/SKY12347-362LF/863-1298-1-ND/2551991
https://www.skyworksinc.com/uploads/documents/201371B.pdf

За нивото:
Тук имам следния проблем. Много е лесно да мериш ниво и респективно мощност върху ясен товар. Ако кажем, че изходът ни ще е 50 ома - всичко е ок и има много варианти. Обаче ако не знаем с какво ще се товари изхода точно, например представи си една класическа изкуствена антена за лампови приемници:

124352-0

124354-1

Това е товар, който би дал абсурдно грешно ниво на изхода, въпреки R1=50. А и ГСС не са ВЧ генератори в лабораторния смисъл на думата. И тук идва проблема. Хем е добре да можем да задаваме изходното ниво, хем да го отчитаме точно в различни товари. Та по тази причина си мисля, вместо да гледаме нивата в dBm, единица обвързана с 50 ома, да сложим някакъв относително прост ВЧ волтметър високоомен на изхода, и да пишем микро/миливолти. Това е далеч по-смислено за ремонти на радиоприемници.

http://www.zen22142.zen.co.uk/Circuits/Testgear/rfmv.htm - нещо в този дух, но поизпипано.

Друг вариант е да не се отплесваме в тази посока, да заложим някакво АЛЦ и да разчитаме на точността на атенюатора?
« Последна редакция: 21 Ноември, 2019, 19:58:58 от ahedproductions »
Лаборатория по електроника и радиотехника "Етер"

Неактивен veso74

  • Квантов електрон
  • ***
  • Публикации: 387
  • Населено място: Силистра
  • LZ2WSG
Re: Лаб. генератор с DDS AD9850 / AD9851
« Отговор #25 -: 21 Ноември, 2019, 20:50:09 »
Ако ще е RF-генератор, подразбира се, че е 50 Ohm изхода.
---
Добри ИС има, дори нямат нужда от макетиране.
---
Китайските модули с AD9850/51 са поскъпнали. С такива компоненти трудно има повторяемост.
« Последна редакция: 21 Ноември, 2019, 21:05:39 от veso74 »

Неактивен ahedproductions

  • Адронен колайдер
  • *****
  • Публикации: 1991
  • Населено място: София
  • LZ1SWE
Re: Лаб. генератор с DDS AD9850 / AD9851
« Отговор #26 -: 21 Ноември, 2019, 21:24:01 »
Ние няма да купуваме модули я! Нали ще направя платка.
Оле Божке 9851 e 25$!!! А ннне...
Лаборатория по електроника и радиотехника "Етер"

Неактивен ONZI

  • Адронен колайдер
  • *****
  • Публикации: 1057
  • Населено място: Севлиево
  • Митко Матев 0886739549

Неактивен ahedproductions

  • Адронен колайдер
  • *****
  • Публикации: 1991
  • Населено място: София
  • LZ1SWE
Re: Лаб. генератор с DDS AD9850 / AD9851
« Отговор #28 -: 22 Ноември, 2019, 08:42:38 »
Да, мога да успея да ги докарам до към 16лв през някои канали, но пак е много за нашата цел. Днес ще пораздълбая в новите DDS-и, не само на Аналгог, но и на СиС. Може да се намери нещо по-евтино, с повече битове в ЦАП-а и т.н.
Лаборатория по електроника и радиотехника "Етер"

Неактивен ahedproductions

  • Адронен колайдер
  • *****
  • Публикации: 1991
  • Населено място: София
  • LZ1SWE
Re: Лаб. генератор с DDS AD9850 / AD9851
« Отговор #29 -: 22 Ноември, 2019, 11:51:30 »
Ето какво избацах, донякъде от стандартни стойности, донякъде по японската система за настройка, известна като наОко.

124358-0

С тази схема ще можем да подържаме и регулираме нивото на сигнала, както и да добавяме амплитудната модулация. Не гледайте стойностите, ще си иска прототипиране и настройка на времеконстантите. Схемата изпозлва диодна линеаризация за пиковия детектор. Входа на детектора е свързан преди 50-омовия резистор на изхода на усилвателя на генератора, който задава изходното съпротивление. На второ четене може филтрите да са след усилвателя заедно с атенюатора, за да може да потискат и плявата от усилвателя/АРУ веригата. Ще го мислим. Сега, тоя 7805 е просто символ на нуждата да има много чисто напрежение там, мще сложа някой референс хубав, не него. За ОУ бих ползвал LM7301, и входа и изхода са му rail-to-rail и освен това е в SOD23-5 и ще е лесен за опроводяване и развързване за по добра стабилност.
 :drinks:
« Последна редакция: 22 Ноември, 2019, 12:03:34 от ahedproductions »
Лаборатория по електроника и радиотехника "Етер"

 

Сходни теми

  Заглавие / Започната от Отговора Последна публикация
29 Отговора
19690 Прегледи
Последна публикация 08 Септември, 2014, 15:53:17
от ahedproductions

ПОЛЕЗНИ ВРЪЗКИ

Начален сайт "САНДЪЦИТЕ" Библиотека "Сандъците"
ОТГОВОРНОСТИ: Всички мнения във ФОРУМА са лични мнения на техните автори и не отразяват официалното становище на собствениците му.
   Copyright: Освен ако не е посочено друго, съдържанието на този сайт е лицензирано под:
  Creative Commons Attribution License.
  Текстът на договора за ползване на български
Copyright © 2011 - Сандъците - сайт и форум за стара електроника - За контакти  

Партньори:  | Форум за конспирации, уфология и мистика | Кактус БГ |